Introducing sfdcJuice — A Modern, Open-Source Integration That Unifies Helpjuice + Salesforce Knowledge
Author
Theo Denanyoh
Date Published

When companies rely on both Helpjuice and Salesforce Knowledge, a frustrating reality sets in quickly:
Support agents have to search two separate systems.
Context switching kills productivity.
The legacy Helpjuice → Salesforce integration is outdated and built on Visualforce.
This slows down case resolution, increases handle times, and makes internal knowledge harder to use than it should be.
So I built sfdcJuice — a modern, Lightning-native, open-source solution that unifies Helpjuice and Salesforce Knowledge into a single, fast, beautiful search experience.
👉 GitHub Repo: https://github.com/theodenanyoh11/sfdcJuice
But this project wasn’t just about solving a problem for support teams — it was also a personal challenge.
Why I Built sfdcJuice (The Real Story)
Aside from improving the Salesforce–Helpjuice experience, I also built sfdcJuice to push myself:
To deepen my understanding of Salesforce architecture
To produce real production-grade Apex + LWC
To refine my thinking around unlocked packaging + metadata-driven design
And most importantly:
To combine my coding ability with AI copilots to build something bigger than what I could do alone.
AI didn’t write this system — but it helped me move faster, think clearer, and structure the architecture in a way I might not have otherwise imagined.
sfdcJuice became a personal learning project that turned into a production-ready open-source integration.
The Problem sfdcJuice Solves
Across multiple Salesforce orgs, I saw the same issues:
Agents search Salesforce Knowledge… then duplicate it in Helpjuice
Teams have no unified view of content
Legacy integrations rely on Visualforce
Helpjuice users get no consistent Lightning experience
Knowledge ends up scattered and underutilized

Support teams can’t afford this level of friction.
sfdcJuice solves this by delivering one unified search experience—inside Salesforce, powered by Lightning.
What sfdcJuice Provides (At a Glance)
Unified Search Page
Search Helpjuice + Salesforce Knowledge at once
Modern SLDS Interface
Tabs, filters, article preview modal, badges, metadata display
Apex Helpjuice API Service
Secure, authenticated API callouts
Salesforce Knowledge SOSL Search Service
Unified Search Normalizer
Consistent DTO for both sources
Custom Metadata Configuration
Unlocked Package for Easy Install
It is native.
It feels modern.
And it feels like the integration that should have existed years ago.
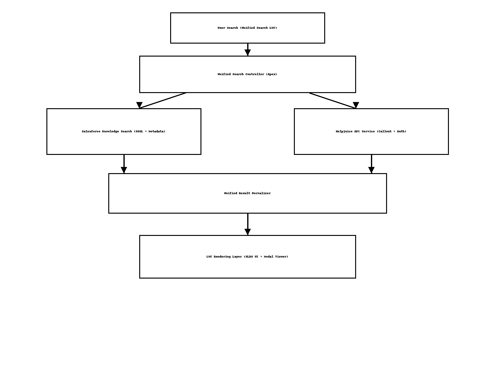
How sfdcJuice Works (High-Level Architecture)
Below is the conceptual flow:

How to Install sfdcJuice
1. Install the unlocked package
(In the GitHub repo)
2. Add your Helpjuice API credentials
Stored in Custom Metadata. //remember to make this field as encrypted.
3. Assign the provided permission set
4. Add the Unified Search LWC to a Lightning page
5. Configure filters & category mappings (optional)
You’re live.
How to Contribute
sfdcJuice is 100% open-source. Contributions are encouraged:
Add features
Improve Apex services
Extend the LWC
Add new knowledge sources
Write docs
Fix bugs
Submit issues
This project is meant to evolve with the community.
The Roadmap
Upcoming Features
Case-to-Article linking
Search analytics
Multi-language support
Additional external connectors
Better filtering
Improved normalization rules
Long-Term Vision
Make sfdcJuice the standard open-source connector for multi-source knowledge search in Salesforce.
Closing Thoughts
sfdcJuice is more than an integration — it’s a learning project, a technical challenge, and an open-source contribution to the Salesforce ecosystem.
If your organization uses both Helpjuice and Salesforce Knowledge, this package finally brings them together the right way: inside Lightning, fast, clean, and unified.
Explore the repo:
https://github.com/theodenanyoh11/sfdcJuice
If you want to collaborate, extend the package, or implement it in your org — my inbox is open.
— Theo Denanyoh
Group Product Manager
Building Expertise and Getting Certified in Salesforce: A Comprehensive Guide
Discover top resources and tips for building Salesforce expertise and achieving certification success.